仙境传说RO新启航附魔攻略
附魔是仙境传说RO新启航中增加战力的途径之一,需要注意的是对应城市的附魔效果是不一样的,那么接下来就让我们一起了解一下仙境传说RO新启航附魔攻略吧。
06sy.cn
仙境传说RO新启航附魔攻略
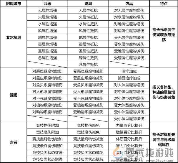
1.城市和部位对应表 lingliuyx.com
除了普隆德拉可以使用精魔矿石进行附魔外,剩下的城市,都需要使用生活玩法-冶炼产出的附魔材料进行附魔。不同部位附魔时所使用的附魔材料,以及附魔出的属性类型都有所区别。 零六游戏公众号
以下为各城市各部位附魔详情: 零六游戏,游戏平台零六找游戏
零六攻略小程序
06gmyx.com
关于前往指定城市附魔 零六游戏攻略平台
点击右上角小地图,选择自己想要附魔的城市,找到【养成制造】模块,下拉找到附魔NPC。每个城市的附魔NPC有三个,分别可对武器、防具以及饰品进行附魔。 06gmyx.com

或者点击背包,点击任意装备查看,再点击【附魔】,系统会将玩家自动引导至普隆德拉的附魔NPC处。因此,如果想进行指定附魔,需要手动前往其他城市。

2.附魔等级
附魔等级的具体升级次数因人而异,在不同城市有不同的升级速度,并且不会降级。按照普隆德拉-依斯鲁得岛-梦罗克等城市的顺序,升级速度会逐渐变快。附魔等级提升后,后续洗炼出的词条,均会与当前附魔等级一致。
附魔词条品质随机,从低到高分为白色、蓝色、紫色以及橙色,同等级下词条品质越高,数值加成越高

各城市同部位装备附魔等级互通,如果在普隆德拉将附魔等级提升至3级,前往依斯鲁得岛等其他主城进行同部位附魔时,附魔等级不变。
当前版本附魔等级最高20级,大家可在更基础的城市提升装备附魔等级,再根据需要前往其他主城附魔。


此外,角色等级影响附魔等级上限,玩家等级在1-44级、45-59级、60-69级以及70级时,附魔等级上限分别为10、15、18以及20级。

不同部位装备的附魔等级不通用。例:武器附魔等级提升至3,但换成饰品附魔时,附魔等级需要从1级开始提升。

装备的附魔可在一定规则下被全部继承,因此大家在前期可以放心给部分重要装备附魔。

3.附魔觉醒
各部位装备附魔均达到一定等级后,即可解锁"附魔觉醒"属性。点击主页面【觉醒】页面即可查看。


亦或者,在附魔装备页面也可以直接查看附魔觉醒等级。

以上就是仙境传说RO新启航附魔攻略的全部内容,更多仙境传说新启航相关攻略,敬请关注本站。
相关游戏资讯
猜你喜欢内容
热门推荐
手游开服表
游戏攻略
加入收藏
